正弦波-方波发生器电路设计

一、摘要
信号发生器是一种能够产生多种波形,如三角波,方波,正弦波的电路。信号发生器在电路实验和设备检测中具有十分广泛的用途。本设计通过对信号发生器的原理以及构成进行分析,设计了正弦波、方波简易信号发生器。设计中首先确定了电路方案:由直流稳压电源电路,文氏振荡器,电压比较器组成;接着对各单元电路的工作原理进行了分析,由直流稳压电源电路提供所需电压,文氏振荡器产生正弦波,正弦波经电压比较器产生方波,并设计比例运算放大电路实现调幅,通过改变门限电压调节方波占空比,并设计直流稳压源作为电路输入。最后利用Mutisim11.0进行仿真得到结果。
关键词
关键词:信号发生器、正弦波、方波、文氏振荡器、直流稳压源、调频调幅
二、Abstract
Signal generator is a kind of circuit that can produce a variety of waveforms, such as triangle wave, square wave, sine wave. Signal generator has a wide range of applications in circuit experiments and equipment testing. This design through the analysis of the principle and composition of the signal generator, the design of sine wave, square wave simple signal generator. Firstly, the circuit scheme is determined in the design. It is composed of DC regulated power supply circuit, Wensner oscillator and voltage comparator. Then, the working principle of each unit circuit is analyzed. The required voltage is provided by the DC voltage regulating power supply circuit, and the sinusoidal wave is generated by the Wien oscillator. The sinusoidal wave is generated by the voltage comparator, and the proportional operation amplifying circuit is designed to realize amplitude modulation, and dc voltage regulator is designed as the circuit input Finally, Mutisim11.0 was used to simulate the results。
Keywords
Keywords:Signal generator, sinusoidal wave, square wave, Venn oscillator, DC stabilized power supply, frequency and amplitude modulation
三、设计内容以及要求
1. 设计内容
利用二极管的基本特性、三极管的基本特性、运算放大器、恒流源电路等知识,设计相应的模拟电路,设计制作一台能产生方波和正弦波的波形发生器
2. 设计要求
-
输出波形频率范围为
5kHz~20kHz且连续可调 -
正弦波幅值为
±18V,失真度小于2% -
方波幅值为
9V -
各种波形幅值均连续可调
-
设计电路所需的直流电源;
-
实现硬件电路设计、仿真并成功焊接和调试
-
电路焊接规范,美观
-
撰写课程设计报告,报告结构完整、排版美观
四、设计及原理
1. 总体电路设计方案
1.1 设计思路
本课题设计的是一个可以产生正弦波,方波的简易信号发生器。其中正弦波由文氏震荡电路产生,方波由正弦波经电压比较器产生。
2. 正弦波发生电路的工作原理
2.1 产生正弦震荡的条件
正弦波产生电路的目的就是使电路产生一定频率和幅度的正弦波,我们一般在放大电路中引入正反馈,并创造条件,使其产生稳定可靠的振荡。正弦波产生电路的基本结构是:引入正反馈的反馈网络和放大电路。其中,接入正反馈是产生振荡的首要条件,它又被称为相位条件;产生振荡必须满足幅度条件;要保正输出波形为单一频率的正弦波,必须具有选频特性:同时它还应具有稳幅特性。因此,正弦波产生电路一般包括:放大电路;反馈网络;选频网络;稳幅电路个部分。
2.2 正弦波振荡电路的组成及分类
-
放大电路:保证电路能够有从起振到动态平衡的过程,电路获得一定幅值的输出值,实现自由控制。
-
选频网络:确定电路的振荡频率,是电路产生单一频率的振荡,即保证电路产生正弦波振荡。
-
正反馈网络:引入正反馈,使放大电路的输入信号等于其反馈信号.
-
稳幅环节:也就是非线性环节,作用是输出信号幅值稳定。
2.3 判断电路是否震荡的方法
-
电路是否包含了四个组成部分;
-
判断放大电路能否正常工作,即有无放大能力,静态工作是否合适;
-
是否满足幅度条件
-
利用瞬时极性法判断是否满足相位条件
2.4 正弦波震荡电检验的方法
(1)|A'F'|<1则不可能振荡;
(2)|A'F'|>1振荡,但输出波形明显失真;
(3)|A'F'|>1产生振荡。振荡稳定后|A'F'|=1此种情况起振容易,振荡稳定,输出波形的失真小。
2.5 正弦震荡电路的分类
按选频网络的元件类型,把正弦振荡电路分为:RC正弦波振荡电路:LC正弦波振荡电路;石英晶体正弦波振荡电路。
2.6 文氏桥震荡电路(课设使用)
2.6.1 产生正弦波
R1、C1 和 R2、C2 为频选网络,接于运算放大器的输出与同相输入端之间,构成正反馈,以产生正弦自激振荡。
2.6.2 稳定波形幅度
为了使振荡幅度稳定,通常在放大电路的负反馈回路里加入非线性元件来自动调整负反馈放大电路的增益,从而维持输出电压幅度的稳定。图中的两个二极管 D1,D2 便是稳幅元件。(当输出电压的幅度较小时,电阻R4 两端的电压低于导通电压,二极管 D1、D2 截止,负反馈系数由 R3、RW及R4 决定;当输出电压的幅度增加到一定程度时,二极管 D1、D2 在正负半周轮流 工作,其动态电阻与 R4并联,使负反馈系数加大,电压增益下降。输出电压的幅度越大,二极管的动态电阻越小,电压增益也越小,输出电压的幅度保持基本稳
定。)
2.6.2 正弦波幅值为±18V
R3、Rw 及 R4 组成负反馈网络,调节 Rw或者R3可改变负反馈的反馈系数,从而调节放大电路的电压增益,使电压增益满足振荡的幅度条件,实现幅值可调。
2.6.3 正弦波的失真度小于2%
失真度和幅值有关,可以通过调节幅值以减小正弦波的失真度。调整Rw(即改变负反馈电阻Rf)使电路起振。且波形失真最小。如不能起振,则说明负反馈太强,应适当加大 Rf;如波形失真严重,则应适当减少 Rf。
2.6.4 频率可调
RC振荡电路的频率(f=1/(2ΠRC))改变选频网络的参数 C或R,即可调节振荡频率。一般采用改变电容 C 作频率量程切换(粗调),而调节 R 作量程内的频率细调。
3. 方波发生电路的工作原理
3.1 方波发生的方法
本实验使用滞回比较器将正弦波转换为方波,用一个运放接成滞回比较器实现通过调整所提供的基准数值,改变输出方波的占空比。
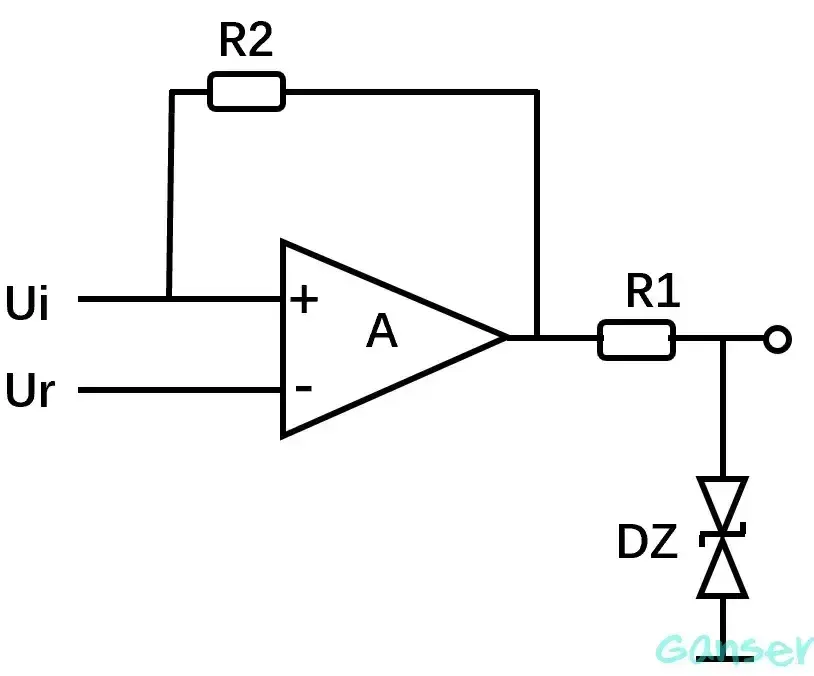
3.2 滞比较器电路
输入电压Ui,参考电压Ur,运放及电阻R2组成滞回比较器,稳压管以及R1的作用是钳位。
3.3 方波幅值可调的实现
实现幅值可调可以使用RC震荡电路的滑动变阻器进行调节,也可以在电压比较器后方添加反向比例放大电路。本实验采用第二种方法实现方波幅值为9V且连续可调。通过调节R2增大或减小电压增益控制方波的幅值可调。
4. 正负稳压源的设计原理
本实验设计电路为双电源输入电路,供电电压分别为±9V,根据恒流源电路知识设计电源如下(具体参数)。
5. 总电路仿真图
五、单电路仿真
1. 正弦波发生电路
本电路中采用文氏桥式正弦波振荡电路产生正弦波,其仿真图下:
1.1 电路结构及参数说明
1.1.1 电路起振与稳定
文氏桥振荡电路的幅频响应F=1/3,根据|AF|>1时会起振的条件,故A应该大于3。因为是反向放大电路所以A=1+(R3+R4)/R5 ,
故R3+R4>2R5这里电路的R5可以改小一点便于起振,但是为了仿真观察现象我就选取了2.2KΩ。稳幅要求|AF|=1,这里通过R3并联两个二极管的方式来实现,为了使振荡幅度稳定,通常在放大电路的负反馈回路里加入非线性元件来自动调整负反馈放大电路的增益,从而维持输出电压幅度的稳定。图中的两个二极管 D1,D2 便是稳幅元件。(当输出电压的幅度较小时,电阻R3 两端的电压低于导通电压,二极管 D1、D2 截止,负反馈系数由 R3、R5及R4 决定,R3与截至的二极管并联电阻较大,电压增益较大;当输出电压的幅度增加到一定程度时,二极管 D1、D2 在正负半周轮流 工作,其动态电阻与 R4并联,使负反馈系数加大,电压增益下降。输出电压的幅度越大,二极管的动态电阻越小,电压增益也越小,输出电压的幅度保持基本稳定。)
1.1.2 选频网络
电路中20nF及20KΩ组成正反馈网络以及选频网络,由该电路振荡产生的正弦波频率大小为1/2ΠRC,实验要求正弦波的频率在5kHz~20KHz范围内可调,计算可知5KHz时滑动变阻器大约在7.9%附近,20KHz时滑动变阻器大约在1.7%附近,该范围内可实现正弦波频率可调,之所以选取较小的电容(电容精度会影响失真)和较大的电阻,是为了防止正弦波失真。(R增大时,频率减小;R减小时频率增大)
1.1.3 调幅网络
电阻R3、R4、R5构成调幅网络,这里通过改变R5改变电压增益A,从而实现调幅的功能。
1.2 仿真结果
1.2.1 5KHz-18V仿真
根据计算此时滑动变阻器占7.8%,R5占48.8%(这里使用的是Multisim11.0不能显示小数点,记得把增量改为0.1%)
1.2.2 20KHz-18V仿真
根据计算此时滑动变阻器占1.7%,R5占50.2%(这里使用的是Multisim11.0不能显示小数点,记得把增量改为0.1%)
1.2.3 失真度小于2%
失真度和正弦波的幅值有关,如果失真度大于2%可以选择调小幅值,反则调大幅值(这里我们接着20KHZ进行调整,R5占48%)
1.2.4 频率及幅值可调
课题要求正弦波频率在5KHz~20KHz可调(调节R2和R1,范围在:1.7%~7.8%)
课题要求正弦波幅值为±18V且可调(调幅网络调节R5)
可以看到在调频调幅的过程中,由RC振荡电路产生的正弦波没有发生明显失真,这是产生方波的前提条件。
2. 方波发生电路
本文使用滞回比较器将正弦波变换为方波,通过改变参考(门限)电压改变方波占空比,并通过接入反向比例放大电路对方波进行调幅
2.1 电路结构及参数说明
2.1.1 滞回比较器
滞回比较器可以分为上行滞回和下行滞回,又分别分为有参考电压的和无参考电压的。考虑到我们要改变方波的占空比,且课题要求方波的幅值为9V,我们采用了带参考电压的上行滞回比较器。根据所学知识做出如下计算:
2.1.2 改变占空比
通常我们通过改变比较器的门限电压调整方波的占空比。这里我们引入一个电压跟随器它的电压增益为1,让它的输出接入电压比较器的反相输入端作为参考(门限)电压,然后通过调节电压跟随器正向输入端的滑动变阻器改变输输出电压,进而改变门限电压实现方波占空比的调节。
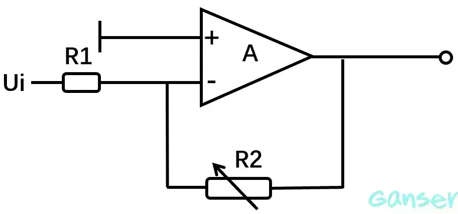
2.1.3 调幅网络
使用反相输入的比例运算放大电路实现调幅,所选运放的放大倍数要求较高,这里我也是试出来的。
2.2 仿真结果
2.2.1 幅值9V的方波
课题要求方波幅值为9V且可调(调幅网络调节R10,43%)
2.2.2 幅值可调
课题要求设计电路产生的波幅值均可调
3. 恒流源发生电路
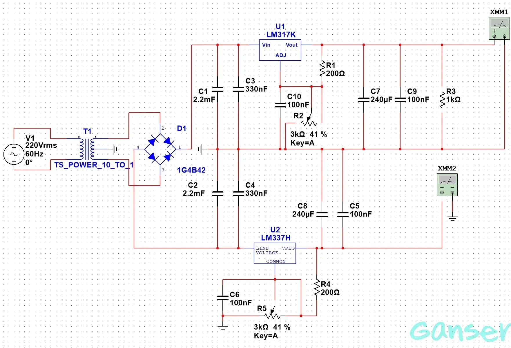
完成的正弦波-方波发生器电路为双电源电路,输入电压为±9V,这里设计一个可调的恒流源用以供电
3.1 电路结构及参数说明
220V输入电压经过变压器变压(10:1)变为22V,也就是说2点和3点电压和中心抽头之间的压差为22V,所以整流桥2,3点的压差为44V。此时输出1点的电压为脉动直流。
3.1.1 元器件的作用及参数
-
脉动直流电压经过
2.2mF(两千二百微法)的电容输出变得平缓接近直流,因为经过2.2mF电容输出电压为1.2Uo,所以选择耐压值大约为1.55Uo的电容。300nF电容(旁路电容)主要是去除到线上的干扰,去除高频信号,一般选300nF就行。 -
240uF和100nF两个电容组成去耦电容,大电容滤除低频干扰,小电容滤除高平干扰,其中大电容240uF还可以起到补充电量的作用。当外界信号变化过快时,变压块337不能快速改变电压,大电容可以放电进行补充。 -
整流桥的选择,因为单二极管需要工作在截至状态,所以二极管需要选择能承受
Uzmax=√2·Uo(Uo为44V) -
LM317输出可调,输入最大值为40V。输出可调电压,可调范围为1.25V~37V。 -
根据稳压块的输入电压范围挑选变压器即可。
3.1.2 调压电路
实现可调电源,需要计算可调电阻的阻值范围
六、整体电路仿真测试
1. 5KHz-19.76V-18.6V仿真测试
2. 20KHz-36.5V-18.59V仿真测试
3. 失真度
可以通过微调正弦波发生器的调幅网络使电路的失真度小于2%
4. 各种波的幅度均可调
七、结论
电路设计思想比较简单,通过文氏桥振荡电路产生正弦波,正弦波通过滞回比较器产生方波,两种波的幅值均可以通过负反馈网络调节电压增益进行调幅操作。根据课题要求,本次实验电路设计可以很好的完成一下任务:
- 输出波形频率范围为
5kHz~20kHz且连续可调 - 正弦波幅值为
±18V,失真度小于2% - 方波幅值为
9V - 各种波形幅值均连续可调
- 设计电路所需的直流电源
但方波失真现象较为明显仍需提高失真度。
八、收获、体会和建议
通过本次实验,我学习了如何系统的设计电路。理论知识是实践的前提。充分理解实验原理是进行实验的第一步,没有理论知识的铺垫,就无法设计电路,更不知道如何更改电路元器件值,自然也得不到预想的结果。但同时实践也是巩固和检验理论知识的最好办法。大二上学期学习的模拟电路中的很多知识点,尤其是运算放大电路和RC振荡电路在本次实验中进行了巩固学习。
测试电路时,进一步熟悉了示波器等实验器材的使用。在波形出现问题的时候,要戒骄戒躁,细心的一步一步寻找错误,排查器件,测试波形。
经过几周的努力,我的理论知识掌握与实践动手能力都有了很大的提高,对于之后完成更加复杂的项目增强了信心。最后,感谢陈老师的悉心讲解







































